Помощь - Поиск - Пользователи - Календарь
Полная версия: Метод Эйлера для решения дифференциальных уравнений
Форум «Всё о Паскале» > Pascal, Object Pascal > Задачи
Anbore
Доброго времени суток!
Есть программа которая вычисляет дифференциальные уравнения, вида y'=1+x-y, методом Эйлера. Помогите изменить её, чтобы она вычисляла уравнения вида y''=y'+x-y. Заранее спасибо.
program lr4;
const
b=0.5;
a=0;
function f(x:real; y:real):real;
begin
f:=exp(x)+1-y;
end;

function proverka (x:real):real;
begin
proverka:=(1+x)*exp(x)+(x*x*x)*(exp(x)/6);
end;

var n,h,y,z,x,x0,y0,z0,e,m:real;
i,k:integer;

begin
n:=50;
repeat
e:=0.0001;
n:=2*n;
h:=(b-a)/n;
y:=1;
z:=2;
for i:=1 to 5 do
begin
x:=a+i*h;
y0:=y;
z0:=z;
y:=y0+h*z0;
z:=z0+h*f(x0,y0);
m:=proverka(x);
writeln (x:2:5,'|',y:2:5,'|',m:2:5);
end;
until abs(y-m)<e;
readln;
end.
Федосеев Павел
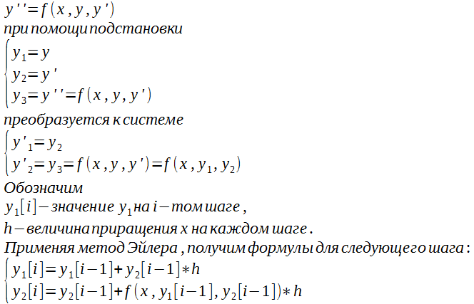
Смотри, нужно провести преобразования и решать как систему
Нажмите для просмотра прикрепленного файла
Это текстовая версия — только основной контент. Для просмотра полной версии этой страницы, пожалуйста, нажмите сюда.