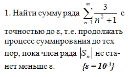
const
E=0.001;
var
Sum:real;
s:real;
n:integer;
begin
n:=1;
Sum:=0.0;
repeat
s:=3/(sqr(n)+1);
n:=n+1;
Sum:=Sum+s;
until abs(s)<E;
writeln('Sequence sum=',Sum:4:4,' Last element=',s:4:4);
readln;
end.
поправьте код пожалуйста, где нужно, чтобы программа выводила нужные элементы на экран












