program circle;
uses crt;
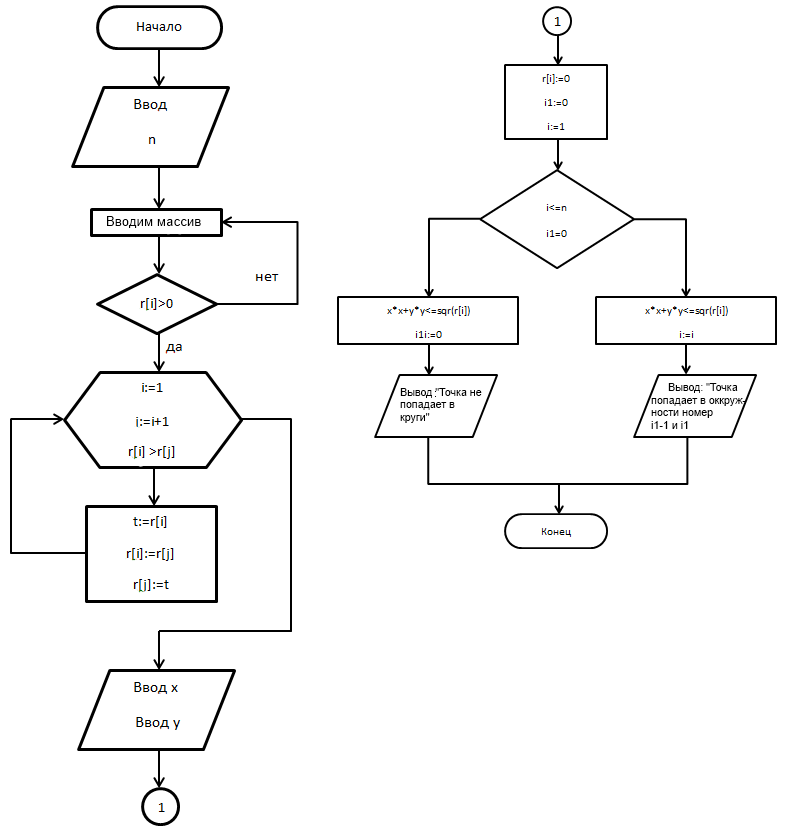
const nmax=20;//макс число радиусов
var r:array[0..nmax] of real;//0 для начала координат
x,y:real;
n,i,j,i1,i2:integer;
t:real;
begin
clrscr;
repeat
write('Количество радиусов до ',nmax,' n=');
readln(n);
until n in [1..nmax];
writeln('Введите ',n,' радиусов.');
for i:=1 to n do
repeat
write('Радиус ',i,'=');
readln(r[i]);
until r[i]>0;
clrscr;
//Сортируем радиусы по возрастанию
for i:=1 to n-1 do
for j:=i+1 to n do
if r[i]>r[j] then
begin
t:=r[i];
r[i]:=r[j];
r[j]:=t;
end;
writeln('Введены такие радиусы:');
for i:=1 to n do
write(r[i]:0:1,' ');
writeln;
writeln;
writeln('Введите координаты точки:');
write(' x = ');
readln(x);
write(' y = ');
readln(y);
r[0]:=0;
i1:=0;
i:=1;
while (i<=n)and(i1=0) do //Пока не конец и не нашли место
if x*x+y*y<=sqr(r[i]) then i1:=i //Если нашли - запомним и прекратим поиск
else i:=i+1; //Иначе дальше
if i1=0 then write('Точка не попадает в круги')
else write('Точка попадает между окружностями номер ',i1-1,' и ',i1);
readln
end.
Сообщение отредактировано: LordOfSun -









