1. Заголовок темы должен быть информативным. В противном случае тема удаляется ...
2. Все тексты программ должны помещаться в теги [code=pas] ... [/code], либо быть опубликованы на нашем PasteBin в режиме вечного хранения.
3. Прежде чем задавать вопрос, см. "FAQ", если там не нашли ответа, воспользуйтесь ПОИСКОМ, возможно такую задачу уже решали!
4. Не предлагайте свои решения на других языках, кроме Паскаля (исключение - только с согласия модератора).
5. НЕ используйте форум для личного общения, все что не относится к обсуждению темы - на PM!
6. Одна тема - один вопрос (задача)
7. Проверяйте программы перед тем, как разместить их на форуме!!!
8. Спрашивайте и отвечайте четко и по существу!!!
| P.I.M.P. |
Сообщение
#1
|
|
Группа: Пользователи Сообщений: 5 Пол: Мужской Репутация: 0 |
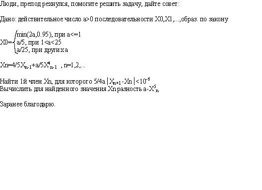
ПОМОГИТЕ РЕШИТЬ ЗАДАЧУ . Я НАД НЕЙ УЖЕ НЕДЕЛЮ ПАРЮСЬ
Эскизы прикрепленных изображений |
klem4 В чем у тебя конкретно проблема ? что не получаетс… 25.11.2005 22:29
-P.I.M.P.- Непонятен смысл задачи. какая-то фигня.У кого не с… 28.11.2005 20:24
volvo -P.I.M.P.-
Все предельно просто: ты получаешь А, … 28.11.2005 20:30
-P.I.M.P.- А ты не мог бы хотя бы начало кода записать, Pleas… 28.11.2005 20:33
volvo Вот так вот:
function min(x, y: real): real;
begin… 28.11.2005 21:02
klem4 uses crt;
const
n = 10;
var
x : array[0..n-1… 28.11.2005 21:11
P.I.M.P. Klem, большое спасибо, ты очень выручил меня 30.11.2005 22:47
volvo P.I.M.P., ты на заданные вопросы принципиально не … 30.11.2005 22:55![]() ![]() |
|
Текстовая версия | 27.12.2025 21:24 |