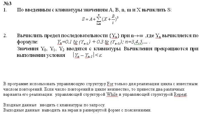
Program Formula;{ЛР5}
{Вычисление выражений
Входные данные: A,B,n,m,X - переменные
Выходные данные: S-значение выражения}
Var A,B,n,m,X,S,Z,i: Integer;
Begin
WriteLn ('Введите значение переменной A:');
ReadLn (A);
WriteLn ('Введите значение переменной B:');
ReadLn (B);
WriteLn ('Введите значение переменной m:');
ReadLn (m);
WriteLn ('Введите значение переменной n:');
ReadLn (n);
WriteLn ('Введите значение переменной X:');
ReadLn (X);
For i:=m To n Do
S:=Sqr(X+Round(B/i));
WriteLn('Значение выражения:',S+A);
End.
| М | Не забывай пользоваться тегами мисс_граффити |
а картинка это задание....
Сообщение отредактировано: мисс_граффити -












