IPB
ЛогинПароль:

> Прочтите прежде чем задавать вопрос!

1. Заголовок темы должен быть информативным. В противном случае тема удаляется ...
2. Все тексты программ должны помещаться в теги [code=pas] ... [/code], либо быть опубликованы на нашем PasteBin в режиме вечного хранения.
3. Прежде чем задавать вопрос, см. "FAQ", если там не нашли ответа, воспользуйтесь ПОИСКОМ, возможно такую задачу уже решали!
4. Не предлагайте свои решения на других языках, кроме Паскаля (исключение - только с согласия модератора).
5. НЕ используйте форум для личного общения, все что не относится к обсуждению темы - на PM!
6. Одна тема - один вопрос (задача)
7. Проверяйте программы перед тем, как разместить их на форуме!!!
8. Спрашивайте и отвечайте четко и по существу!!!

> функции паскаль
сообщение
Сообщение #1





Группа: Пользователи
Сообщений: 4
Пол: Мужской

Репутация: -  0  +


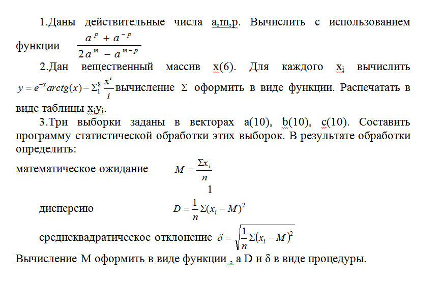
буду благодарна за помощь


Эскизы прикрепленных изображений
Прикрепленное изображение
 Оффлайн  Профиль  PM 
 К началу страницы 
+ Ответить 
 
 Ответить  Открыть новую тему 
Ответов(1 - 1)
сообщение
Сообщение #2


Знаток
****

Группа: Пользователи
Сообщений: 481
Пол: Мужской
Реальное имя: Федосеев Павел

Репутация: -  9  +


Для 1-й задачи
program Task1;

function Power(x, y: real): real;
begin
if x > 0 then
Power := exp(y * ln(x));
if x = 0 then
Power := 0;
if x < 0 then
Halt(1);
end;

function F(a, m, p: real): real;
begin
F := (Power(a, p) + Power(a, -p)) / (2 * Power(a, m) - Power(a, m - p));
end;

var
a, m, p: real;
begin
a := 3;
m := 5;
p := 7;
writeln(F(a, m, p): 0: 6);
end.


Остальные - попробуйте начать. Я помогу их отладить.
 Оффлайн  Профиль  PM 
 К началу страницы 
+ Ответить 

 Ответить  Открыть новую тему 
1 чел. читают эту тему (гостей: 1, скрытых пользователей: 0)
Пользователей: 0

 





- Текстовая версия 23.02.2026 16:13
500Gb HDD, 6Gb RAM, 2 Cores, 7 EUR в месяц — такие хостинги правда бывают
Связь с администрацией: bu_gen в домене octagram.name