плиз, решите задачи очень-очень срочно надо!!!!!! Заранее огромное спасибо!!!!!!!!!!!!
1.
Написать программу, которая переводит время из минут и секунд в секунды. Программа должна проверять правильность введенных пользователем данных и в случае, если данные не¬верные, выводить соответствующее сообщение. Рекомендуемый вид экрана во время выполнения программы приведен ниже. Ошибочные данные, введенные пользователем, выделены полу¬жирным шрифтом.
Введите  время   (минут, секунд)   -> 2.90
Ошибка!   Количество секунд не может быть  больше  60
Для завершения нажмите <Enter>
2.
Написать программу, которая выводит пример на вычитание !(в пределах 100), запрашивает ответ пользователя, проверяет его и выводит сообщение "Правильно!" или "Вы ошиблись" и правильный результат. Ниже приведен рекомендуемый вид эк¬рана во время выполнения программы (данные, введенные пользователем, выделены полужирным шрифтом).
Сколько будет  83-17?
Введите ответ и нажмите <Enter>
->67
Вы ошиблись.   83-17=66
3.
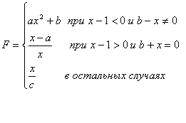
Вычислить и вывести на экран в виде таблицы значения функции F на интервале от Хнач. до Хкон. с шагом dX.
Нажмите для просмотра прикрепленного файла
где а, b, с — действительные числа.
Функция F должна принимать действительное значение, если выражение
(Ац ИЛИ Вц) МОД2 (Вц ИЛИ Сц)
не равно нулю, и целое значение в противном случае. Через Ац, Вц и Сц обозна¬чены целые части значений а, b, с, операции И, МОД2 и ИЛИ — поразрядные. Значения а, b, с, Хнач., Хкон., dX ввести с клавиатуры.
(и если можно то обястите подробно как чё делать, плиз в 3 задаче!!!!!!!!!!!!!!!!!!!!!)
 
