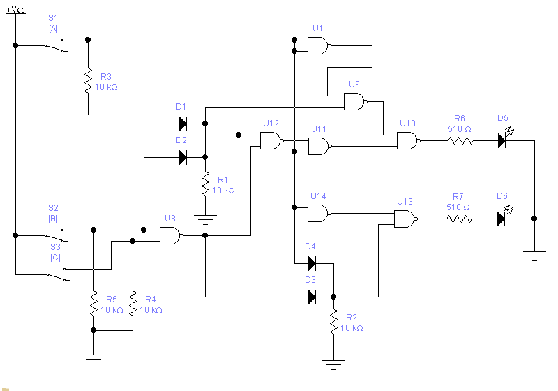
электрическое устройство, с 2 ключами (выключателями), которые "пользователь" может переводить в положение включенно или выключенно +у устройства есть входной проводок и выходной.
Работает так:
если нет сигнала на входном
если хотя бы один из ключей включен:
замкнуть 3 ключ, какой-либо внешней цепи.
если включенны оба
подать сигнал на выходной провод
если сигнал на входном
Если не замкнуты ни один ключ
замкнуть 3 ключ, какой-либо внешней цепи
Если замкнут один ключ
подать сигнал на выходной проводок
если замкнуто вда ключа
включить ключ внешней цепи
подать сигнал на вых. провод
Если кто-то понял что за устройство я хочу сделать, скажите
И еще... подскажите как реализовать такое устройство...
как замнуть цепь я знаю... как выбирать действтие?















